关于公开征求推荐性行业标准《生产经营单位生产安全事故应急处置卡编制指南
(征求意见稿)》意见的函
根据应急管理行业标准制修订计划安排,国家安全生产应急救援中心组织编制了推荐性行业标准《生产经营单位生产安全事故应急处置卡编制指南(征求意见稿)》和编制说明(见附件1、2),现向社会公开征求意见。此次公开征求意见时间为2024年8月22日至2024年9月21日,反馈意见请填写《应急管理标准项目征求意见表》(见附件3),并发送至电子邮箱(tpx199409@163.com)。
联系人及电话:涂朋祥,17857685066;曾琴,15751778091。
附件:1.生产经营单位生产安全事故应急处置卡编制指南
(征求意见稿)
2.《生产经营单位生产安全事故应急处置卡编制指南(征求意见稿)》编制说明
3.应急管理标准项目征求意见表
国家安全生产应急救援中心综合部
2024年8月21日
前 言
本文件按照GB/T1.1—2020《标准化工作导则 第1部分:标准化文件的结构和起草规则》的规则起草。
请注意本文件的某些内容可能涉及专利。本文件的发布机构不承担识别专利的责任。
本文件由中华人民共和国应急管理部提出,国家安全生产应急救援中心业务管理,救援协调和预案管理局、政策法规司统筹管理。
本文件由全国应急管理与减灾救灾标准化技术委员会(SAC/TC 307)技术归口及咨询。
本文件起草单位:
本文件主要起草人:
本文件为首次发布。
本文件规定了生产经营单位生产安全事故应急处置卡的编制程序和主要内容。
本文件适用于生产经营单位生产安全事故应急处置卡(以下简称应急处置卡)编制工作,核电厂、其他社会组织和单位的应急处置卡编制可参照本标准执行。
下列文件中的内容通过文中的规范性引用而构成本文件必不可少的条款。其中,注日期的引用文件,仅该日期对应的版本适用于本文件;不注日期的引用文件,其最新版本(包括所有的修改单)适用于本文件。
GB/T 29639 生产经营单位生产安全事故应急预案编制导则
AQ/T 9011 生产经营单位生产安全事故应急预案评估指南
GB/T 29639 界定的以及下列术语和定义适用于本文件。
针对可能发生的事故,为最大程度减少事故损害而预先制定的应急准备工作方案。
[来源:GB/T 29639—2023,3.1]
描述应急组织机构工作组或者基层重点岗位在特定事故情境下处置程序和措施的卡片,是应急预案的应用载体。
000014 基本要求
为规范生产安全事故应急管理,迅速有效处置生产安全事故,生产经营单位应当在编制应急预案的基础上,针对工作场所、岗位的特点,编制简明、实用、有效的应急处置卡。
a)实用性原则
应急处置卡的内容应简洁明了,使用简单直白的语言,避免冗长复杂的描述。应使用清晰的字体、大小和颜色,确保在紧急情况下容易阅读,能够帮助快速识别和理解信息。考虑到岗位类型多样,应急处置卡应便于学习使用,不统一规定形式。
b)针对性原则
应急处置卡应针对特定的事故类型和场景,分级分类编制,重大且紧急的风险隐患优先编制,重点明确先期处置阶段的关键要点和步骤。风险评估结果为较大以上的岗位为重点岗位,生产经营单位现场带班人员、班组长和调度人员等在应急处置中具有关键作用的岗位应当编制应急处置卡,并在卡中明确相关直接决策权和指挥权。
c)适应性原则
应急处置卡内容应与应急预案内容和救援程序相衔接,并符合岗位操作规程。随着法律法规、标准规范、安全规程的变化或设备更新,应及时更新应急处置卡。考虑到不同文化水平和语言能力的人员,应提供相应版本。有条件的企事业单位可以利用信息化手段来编制管理应急处置卡,提高检索和更新的效率。
4.3应急处置卡分类
生产经营单位应急处置卡按照使用对象划分为功能组应急处置卡、重点岗位应急处置卡。
a)功能组应急处置卡:明确承担领导、指挥、公关、疏散等职能的生产经营单位的各功能组的应急处置程序和措施。生产经营单位可结合运营实际决定是否需要制定指挥性质的应急处置卡。功能组应急处置卡包括应急指挥部总指挥应急处置卡,抢险救援组、疏散逃生组、善后工作组等应急处置卡。
b)重点岗位应急处置卡:明确针对特定的事故或区域(按照风险评估的结果,较大风险以上的重点工段)风险情景,各重点岗位人员应急处置的步骤要点及注意事项。如:第一车间(分厂)二班组燃气管道泄漏应急处置卡、第一车间(分厂)罐区焊工岗位应急处置卡等。
5.1制定编制计划
应急处置卡编制工作涉及生产经营单位生产工艺全过程,涉及风险点的辨识、确认,防范措施的确定,人员培训和演练等。编制单位需按照业务主管范围明确单位内部各相关部门工作职责和任务分工,制订详细的工作计划和实施方案。
5.2成立工作小组
应急处置卡的编制单位成立以单位主要负责人(或分管安全生产负责人)为组长,安全部门主管及熟悉生产过程、工艺、物料、设备的基层技术人员等为成员的工作领导小组,明确责任部门和责任人员,并组织车间、班组、岗位等开展应急处置卡编制工作。
5.3编制应急处置卡
应急处置卡编制领导小组结合单位主要风险和应急工作实际,统筹考虑相关领域、相邻园区厂区可能发生的突发事件类型及后果影响,并根据所编制应急处置卡的种类和功能定位,明确相应应急处置卡的基本格式、内容。应急处置卡要与岗位风险管控结果、岗位责任制及操作规程等相衔接。
5.4完善编修体系
应急处置卡是应急预案应用的载体,应当在预案的基础上编制。通过依托、拆分现有的应急预案,梳理现场每个岗位的应急程序和措施,及时发现原有应急预案中岗位之间应急处置程序措施交叉或缺失、分工不均和分工不清等问题,进而推动现有应急预案的修订。
5.5开展相关培训
进行应急处置卡的培训,确保相关人员熟悉卡面内容和操作步骤。以集中教育、自主学习、组织测试等不同形式进行培训,使各层面人员均能够掌握相应应急知识,深化教育培训在应急处置卡专项推广中的辅助作用。
5.6组织应急演练
建立应急演练制度,组织应急演练对应急处置卡进行推演检验,检验应急处置卡的实用性及岗位人员的处置能力,及时修订不符合实际的内容。邀请参加人员可包括应急处置卡中涉及的有关单位、基层组织和应急救援队伍相关人员。
5.7推进更新优化
应急处置卡的编制单位应定期审查和更新应急处置卡,确保其内容与实际情况相符。建立反馈机制,收集使用者的意见和建议,不断优化应急处置卡,确保其在实际应急情况下的有效性。
明确功能组(含组成)应急处置卡的名称。
明确功能组人员在领导指挥、信息报告、应急处置等过程中采取的具体行动步骤,明确关键和有效的处置要领。
列出在应急处置过程中需要的应急救援队伍、专家、物资装备、医疗资源、交通运输、避难场所等应急资源,以及通过改造可以利用的应急资源状况,并且明确与应急资源相关人员的联系方式。
列出应急工作中主要联系的部门、机构或人员及其联系方式。
列出其他需要注意的事项。
简要描述该应急处置卡针对的岗位主要风险类型及事故情景。
列出针对该事故情景,该重点岗位在信息报告、应急响应和处置措施方面的具体处置步骤,并且明确每个处置步骤的责任人,尤其要列明事故具体应急处置要点及常见的处置方法。
列出在应急处置过程中需要的人力、设备、物资等方面的应急资源,并且明确与应急资源相关人员的联系方式。
列出其他需要注意的事项。
根据实际需要,附上装置工艺流程图或紧急避险路线图。
生产经营单位应急处置卡的编制程序、编制要点等由本单位编制领导小组结合单位、区域实际等情况确认。
附录A
(资料性)
生产经营单位应急处置卡编制格式
生产经营单位应急指挥部应急处置卡示例(背面)
|
主要成员联系方式 |
||||
|
姓名 |
职务 |
应急职务 |
固话 |
手机 |
|
|
董事长 |
总指挥 |
|
|
|
|
总经理 |
副总指挥 |
|
|
|
|
分管安全副总经理 |
副总指挥 |
|
|
|
|
党委书记 |
副总指挥 |
|
|
|
|
分管生产副总经理 |
成员 |
|
|
|
|
生产技术部部长 |
成员 |
|
|
|
|
安全环保部部长 |
成员 |
|
|
|
|
|
|
|
|
|
外部相关单位联系方式 |
||||
|
单 位 |
值班电话 |
值班 传真 |
||
|
|
|
|
||
|
|
|
|
||
|
|
|
|
||
|
|
|
|
||
|
|
|
|
||
|
|
|
|
||
|
|
|
|
||
注:可根据生产经营单位运营实际,决定是否需要制定指挥性质的应急处置卡。
功能组应急处置卡示例
抢险救援组应急处置卡(正面)
|
组成 |
组长: |
|
|
组员: |
||
|
序号 |
行动内容 |
执行情况(√) |
|
1 |
接到应急指令后,立即赶往事发现场; |
|
|
2 |
现场集结,正确佩戴防护用品,按照抢救方案立即进行抢险救护; |
|
|
3 |
将受伤人员转移至安全地带; |
|
|
4 |
对事故受损的设备设施进行修理、恢复; |
|
|
5 |
将现场救援进展情况及时汇报应急指挥部,必要时申请外部支援; |
|
|
6 |
执行应急指挥部的其他指令。 |
|
|
注意事项: 1.抢险救援人员必须佩戴齐全劳保防护用品才可进入现场救援。 2.严禁使用非防爆工具进行抢险。 3.现场清理的残废物严禁与生活垃圾混放。 4.抢险救援人员如发现现场失控或危及自身安全,应及时撤离现场。 |
||
抢险救援组应急处置卡(背面)
|
主要应急物资及联系方式 |
||||||
|
名称 |
存放地点 |
管理人 |
固话 |
手机 |
||
|
消防栓、灭火器 |
生产现场 |
|
|
|
||
|
正压式呼吸器 |
天然气站 |
|
|
|
||
|
气体检测仪 |
生产现场 |
|
|
|
||
|
防爆工具(扳手、 管钳等) |
天然气站、制氧站 |
|
|
|
||
|
主要应急人员联系方式 |
||||||
|
序号 |
职务 |
联系人 |
固话 |
手机 |
||
|
1 |
董事长 |
|
|
|
||
|
2 |
总经理 |
|
|
|
||
|
3 |
分管安全副总经理 |
|
|
|
||
|
4 |
分管生产副总经理 |
|
|
|
||
|
5 |
生产技术部部长 |
|
|
|
||
|
6 |
安全环保部部长 |
|
|
|
||
|
7 |
设备动力部负责人 |
|
|
|
||
|
8 |
公司应急救援队队长 |
|
|
|
||
注:可根据紧急疏散的需要,设置疏散逃生应急处置卡。
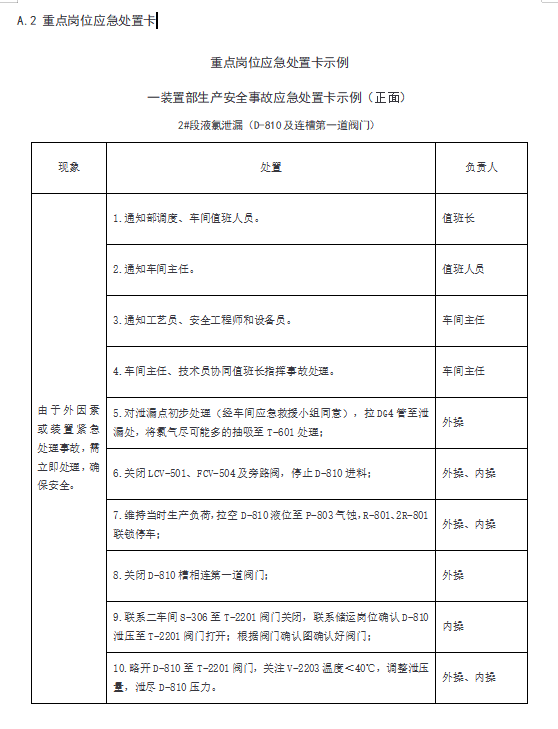
A.2 重点岗位应急处置卡
重点岗位应急处置卡示例
一装置部生产安全事故应急处置卡示例(正面)
2#段液氯泄漏(D-810及连槽第一道阀门)
|
现象 |
处置 |
负责人 |
|
由于外因素或装置紧急处理事故,需立即处理,确保安全。 |
1.通知部调度、车间值班人员。 |
值班长 |
|
2.通知车间主任。 |
值班人员 |
|
|
3.通知工艺员、安全工程师和设备员。 |
车间主任 |
|
|
4.车间主任、技术员协同值班长指挥事故处理。 |
车间主任 |
|
|
5.对泄漏点初步处理(经车间应急救援小组同意),拉DG4管至泄漏处,将氯气尽可能多的抽吸至T-601处理; |
外操 |
|
|
6.关闭LCV-501、FCV-504及旁路阀,停止D-810进料; |
外操、内操 |
|
|
7.维持当时生产负荷,拉空D-810液位至P-803气蚀,R-801、2R-801联锁停车; |
外操、内操 |
|
|
8.关闭D-810槽相连第一道阀门; |
外操 |
|
|
9.联系二车间S-306至T-2201阀门关闭,联系储运岗位确认D-810泄压至T-2201阀门打开;根据阀门确认图确认好阀门; |
内操 |
|
|
10.略开D-810至T-2201阀门,关注V-2203温度<40℃,调整泄压量,泄尽D-810压力。 |
外操、内操 |

注:可根据实际需要,增加装置工艺流程图或紧急避险路线图。
附件3
应急管理标准项目征求意见表
共 页 第 页
|
标准项目名称:《生产经营单位生产安全事故应急处置卡编制指南(征求意见稿)》 |
||||
|
征求意见单位: |
联系人: |
电话: |
||
|
地址: |
邮箱: |
|||
|
序号 |
标准章条编号 |
修改意见/建议 |
修改理由 |
|
|
1 |
|
|
|
|
|
2 |
|
|
|
|
|
3 |
|
|
|
|
|
4 |
|
|
|
|
|
5 |
|
|
|
|
|
6 |
|
|
|
|
|
7 |
|
|
|
|
|
8 |
|
|
|
|
|
9 |
|
|
|
|
|
10 |
|
|
|
|
委员/专家:
年 月 日
