0371-55918237
0371-55901300
18003845106
161348018@qq.com
累计服务8860+客户(机构)

重磅!安全生产法(修正草案)再次征求意见,截至2021年2月25日

发布时间:2021-09-03 来源:赵盼

 

2021年1月23日召开的全国安全生产工作电视电话会议上,相关领导曾多次指出随着重大隐患入刑,还将进一步规范各行业重大隐患的标准,还将进一步修订《安全生产法》,适应相关标准的要求。全国安全生产会议上,相关领导还指出,目前安全生产方面,存在基层安全生产人员严重不足和收入过低的问题,相信国家和各行业也会逐步解决。

1月20日,安全生产法修正草案提请十三届全国人大常委会第二十五次会议审议。截至目前,此轮《安全生产法》修订从2019年6月启动,已经历时1年半时间,《安全生产法》的立法工作已经列入2021年重点立法工作日程。

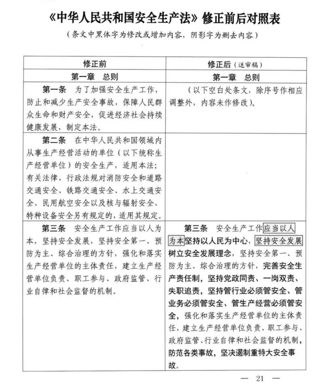
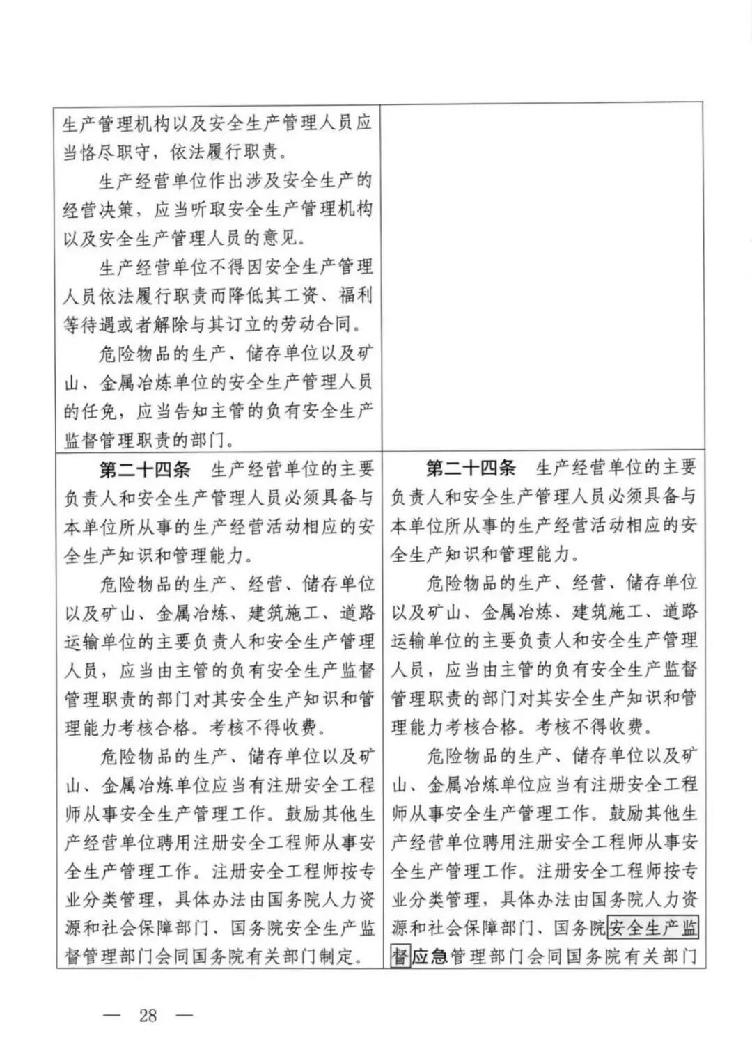
《安全生产法》于2002年公布施行,2009年和2014年进行了两次修正。

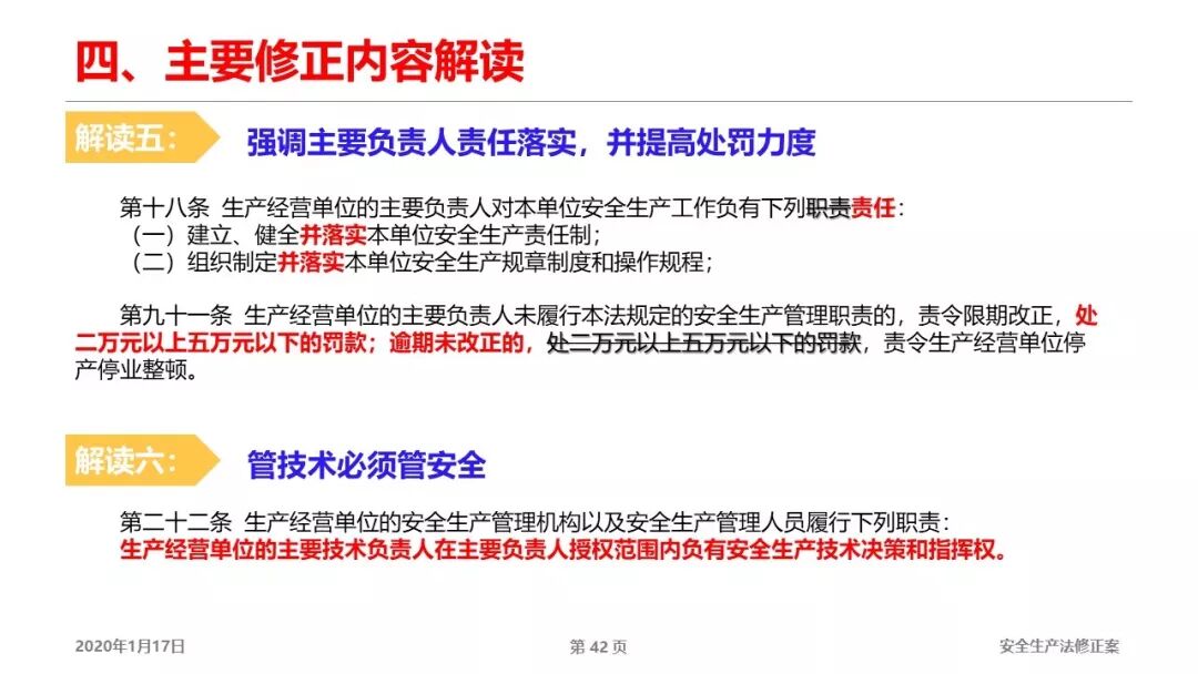
此次修订将进一步强化和落实生产经营单位的主体责任。

确保生产经营单位的安全生产责任制落实到位,规定生产经营单位应当建立健全全员安全生产责任制和安全生产规章制度,加大投入保障力度,改善安全生产条件,加强标准化建设,构建安全风险分级管控和隐患排查治理双重预防体系,健全风险防范化解机制。

强化预防措施,规定生产经营单位应当建立安全风险分级管控制度,按安全风险分级采取相应管控措施。

加大对从业人员心理疏导、精神慰藉等人文关怀和保护力度,防范行为异常导致事故发生。

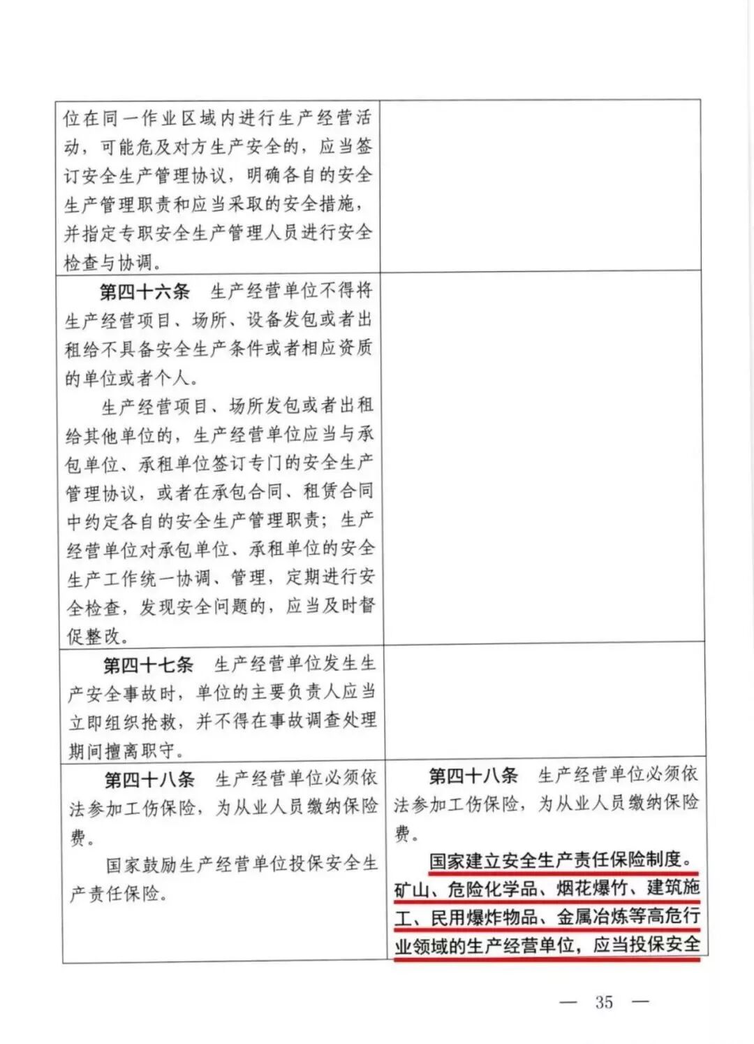
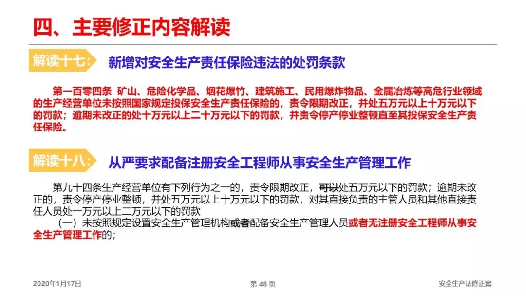
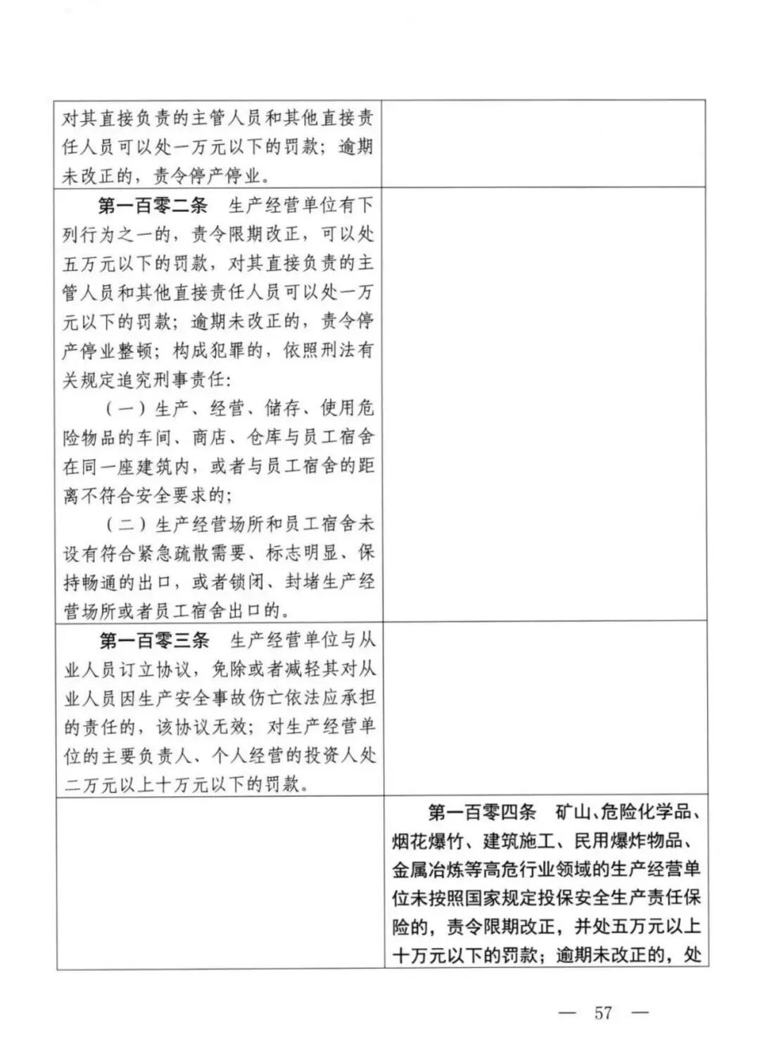
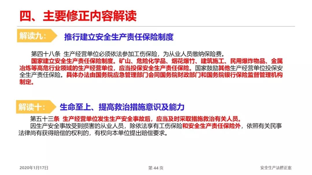
发挥市场机制的推动作用,要求属于国家规定的高危行业、领域的生产经营单位应当投保安全生产责任保险。

此次修订将进一步加大对生产经营单位及其负责人安全生产违法行为的处罚力度。

一是在现行安全生产法规定的基础上,普遍提高了对违法行为的罚款数额。

二是增加生产经营单位被责令改正且受到罚款处罚,拒不改正的,监管部门可以按日连续处罚。

三是针对安全生产领域“屡禁不止、屡罚不改”等问题,加大对违法行为恶劣的生产经营单位关闭力度,依法吊销有关证照,对主要负责人实施职业禁入。

四是加大对违法失信行为的联合惩戒和公开力度,规定监管部门发现生产经营单位未按规定履行公示义务的,予以联合惩戒;有关部门和机构对存在失信行为的单位及人员采取联合惩戒措施,并向社会公示。

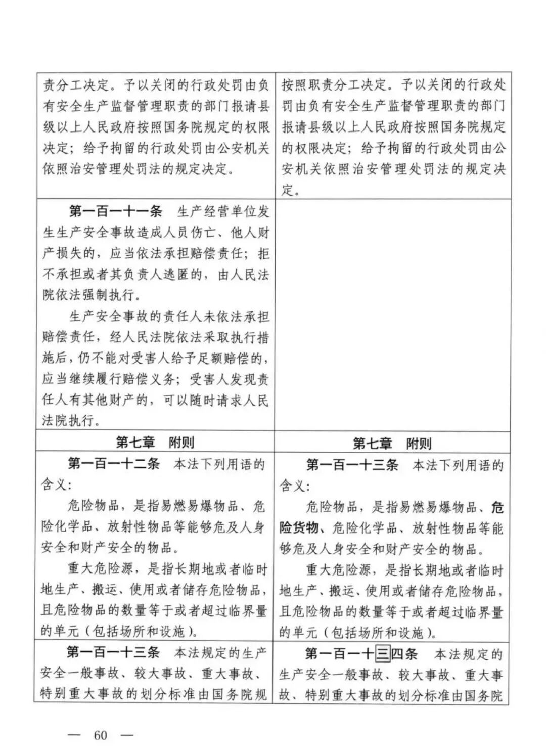
附件:《安全生产法》修正案(版本一)

附件:修正案(版本二)

 

 

公司信息

联系电话:0371-55901300,18003845106(微信同号)

招商电话:0371-55918237,13323848734 (微信同号)

电子邮箱:161348018@qq.com

公司地址:第九大街正商经开广场3-2-1803

河南尊安信息科技有限公司©版权所有

豫ICP备17045778号-3

×